น.
วันพุธ ที่ 29 เมษายน พ.ศ. 2569
หน้าแรก
เกี่ยวกับเรา
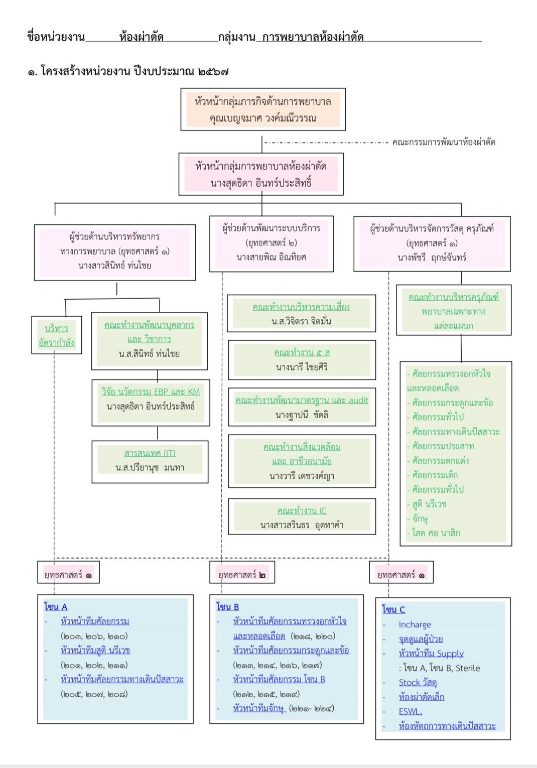
แผนผังการบริหารงานห้องผ่าตัด
เอกสารการพยาบาลห้องผ่าตัด
ศัลยกรรมทางเดินปัสสาวะ
ศัลยกรรมทั่วไป
ศัลยกรรมกระดูกและข้อ
ศัลยกรรมหัวใจและทรวงอก
ศัลยกรรมประสาท
ศัลยกรรมตกแต่งและไฟไหม้น้ำร้อนลวก
ศัลยกรรมจักษุ
สูติ-นรีเวชกรรม
ตัวชี้วัด
มาตรฐานงานห้องผ่าตัด
การจัดการสิ่งตกค้าง
การส่งสิ่งส่งตรวจ
ติดต่อเรา
ห้องผ่าตัด
โรงพยาบาลลำปาง
ชั้น 2 อาคารนวมินทร์ราชประชาภักดี
โรงพยาบาล ลำปาง
ที่อยู่. 280 ถนนพหลโยธิน ตำบลหัวเวียง อำเภอเมืองลำปาง จังหวัดลำปาง 52000.
โทรศัพท์. 054-237400.